od Rebel » 08.09.2017 22:51 
			
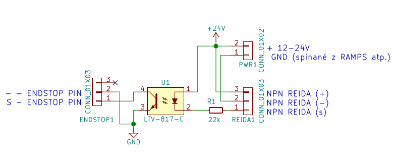
			Jedna z možností, jak připojit indukční snímač pro Z. Na sCUBE používám NPN sondu LJ12A3-4-Z/BX  s oddělovacím obvodem viz zde:
		
			
 
			
			- reida_brd_scheme.png (34.03 KiB) Zobrazeno 20461 krát
 
		
		 A nebo je na netu řada zapojení s odporovým děličem atp.
 
			
				
				
			Dan - Rebel ? 

 - 
http://rebelove.org - 
Nevyzkoušíš = nevíš - Rebel I-III, Rebel sCUBE, Anycubic i3 MEGA, Anycubic - Kossel Mini, MeCretor2-upravený, Anycubic Photon, RR1, RR400M
 ! Pro STL přílohy použij čudlík "UMÍSTIT DO PŘÍSPĚVKU" ! 
		 
		
			
			- 
				Rebel
			
 
			
		-  
 
		- Příspěvky: 3896
 - Images: 243
 - Registrován: 12.08.2013 11:44
 - Bydliště: HK.......není Hong Kong :D
 
			- Reputation: 108
 
			
 
			- 
				
			
 
		
		
	
		
		 
	 
	
	
		
		
		
			
			
			
od Ferdasek » 11.09.2017 22:22 
			
			Ty piny u toho endstopu by měly být prohozené? jinak bude signálovej (s) zapojenej furt na zem (GND). Nebo je u nich pouze špatný popis (s a - má být  prohozené) a to zapojení je správně?
			
				
				
			
		 
		
			
			- 
				Ferdasek
			
 
			
		-  
 
		- Příspěvky: 31
 - Registrován: 25.08.2013 11:54
 - Bydliště: Olomouc
 
			- Reputation: 0
 
			
			- 
				
			
 
		
		
	
		
		 
	 
	
	
		
		
		
			
			
			
od Rebel » 12.09.2017 16:36 
			
			To byl test vnimavosti  

 ...... menil jsem  osazeni pinu, aby to bylo 1:1 proti RAMPS (tedy prime propojeni bez prohazovani pinu v kabliku) a zapomnel jsem prohodit popisy 

 Opraveno, dik za upozarneni  

 
			
				
				
			Dan - Rebel ? 

 - 
http://rebelove.org - 
Nevyzkoušíš = nevíš - Rebel I-III, Rebel sCUBE, Anycubic i3 MEGA, Anycubic - Kossel Mini, MeCretor2-upravený, Anycubic Photon, RR1, RR400M
 ! Pro STL přílohy použij čudlík "UMÍSTIT DO PŘÍSPĚVKU" ! 
		 
		
			
			- 
				Rebel
			
 
			
		-  
 
		- Příspěvky: 3896
 - Images: 243
 - Registrován: 12.08.2013 11:44
 - Bydliště: HK.......není Hong Kong :D
 
			- Reputation: 108
 
			
 
			- 
				
			
 
		
		
	
		
		 
	 
	
	
		
		
		
			
			
			
od lubos » 16.11.2017 21:17 
			
			
			
				
				
			
		 
		
			
			- 
				lubos
			
 
			
		-  
 
		- Příspěvky: 162
 - Registrován: 03.02.2014 14:59
 - Bydliště: Úvaly
 
			- Reputation: 0
 
			
			- 
				
			
 
		
		
	
		
		 
	 
	
	
		
		
		
			
			
			
od Otomar » 16.11.2017 21:49 
			
			Kde se to dá sehnat, takhle pěkně na desce?
			
				
				
			Customized REBEL II, direct HEVO, sCube, Voron Trident, Voron0.1, Custom Pinky Bear project & Neje 30W laser engraver
		 
		
			
			- 
				Otomar
			
 
			
		-  
 
		- Příspěvky: 637
 - Images: 0
 - Registrován: 20.12.2014 11:24
 - Bydliště: JMK
 
			- Reputation: 0
 
			
		
	
		
		 
	 
	
	
		
		
		
			
			
			
od lubos » 17.11.2017 01:02 
			
			Strejda Dan Rebelo o velký ze svých zásob vykutal, ze zadu je na destičce napsáno rebelové, takže si je někde nechává dělat
			
				
				
			
		 
		
			
			- 
				lubos
			
 
			
		-  
 
		- Příspěvky: 162
 - Registrován: 03.02.2014 14:59
 - Bydliště: Úvaly
 
			- Reputation: 0
 
			
			- 
				
			
 
		
		
	
		
		 
	 
	
	
		
		
		
			
			
			
od medapeta » 17.11.2017 10:49 
			
			
			
				
				
			Mínusové body mému profilu zde udělil výhradně uživatel tom666, který se na foru již nevyskytuje. 
Měl zřejmě pocit, že pravda se tu psát nesmí...
		 
		
			
			- 
				medapeta
			
 
			
		-  
 
		- Příspěvky: 1617
 - Images: 57
 - Registrován: 31.05.2016 22:14
 - Bydliště: Brdy
 
			- Reputation: 0
 
			
		
	
		
		 
	 
	
	
		
		
		
			
			
			
od oscar » 17.11.2017 14:19 
			
			Otomar píše:Kde se to dá sehnat, takhle pěkně na desce?
Dan tech desek par ma 

		
			
 
			
			- reida.png (39.67 KiB) Zobrazeno 20073 krát
 
		
		  
			
				
				
			.... večer se přezujou, hodinu frézujou ....
		 
		
			
			- 
				oscar
			
 
			
		-  
 
		- Příspěvky: 730
 - Images: 4
 - Registrován: 16.06.2014 20:51
 - Bydliště: Perníkovice
 
			- Reputation: 10
 
			
 
		
	
		
		 
	 
	
	
		
		
		
			
			
			
od Otomar » 17.11.2017 15:38 
			
			Tak Dane, kdy to bude na shopu?
			
				
				
			Customized REBEL II, direct HEVO, sCube, Voron Trident, Voron0.1, Custom Pinky Bear project & Neje 30W laser engraver
		 
		
			
			- 
				Otomar
			
 
			
		-  
 
		- Příspěvky: 637
 - Images: 0
 - Registrován: 20.12.2014 11:24
 - Bydliště: JMK
 
			- Reputation: 0
 
			
		
	
		
		 
	 
	
	
		
		
		
			
			
			
od Rebel » 17.11.2017 17:20 
			
			Nevim, namam cas to resit 

 Mam jich tu asi 10ks osazenejch, tak pokud nekdo bude chtit muze napsat, ale bude to drahy 

 
			
				
				
			Dan - Rebel ? 

 - 
http://rebelove.org - 
Nevyzkoušíš = nevíš - Rebel I-III, Rebel sCUBE, Anycubic i3 MEGA, Anycubic - Kossel Mini, MeCretor2-upravený, Anycubic Photon, RR1, RR400M
 ! Pro STL přílohy použij čudlík "UMÍSTIT DO PŘÍSPĚVKU" ! 
		 
		
			
			- 
				Rebel
			
 
			
		-  
 
		- Příspěvky: 3896
 - Images: 243
 - Registrován: 12.08.2013 11:44
 - Bydliště: HK.......není Hong Kong :D
 
			- Reputation: 108
 
			
 
			- 
				
			
 
		
		
	
		
		 
	 
	
	
		
		
		
			
			
			
od Rebel » 17.11.2017 18:53 
			
			Dobre, tak abych to nemusel kazdemu psat do SZ, tak proste chci za osazenou desku 180,- + postovne. Prosim nediskutovat o cene, nebudu ji zde obhajovat, berte to jako fakt od "strycka skrblika" 

  Desky jsou v omezenem poctu.
 
			
				
				
			Dan - Rebel ? 

 - 
http://rebelove.org - 
Nevyzkoušíš = nevíš - Rebel I-III, Rebel sCUBE, Anycubic i3 MEGA, Anycubic - Kossel Mini, MeCretor2-upravený, Anycubic Photon, RR1, RR400M
 ! Pro STL přílohy použij čudlík "UMÍSTIT DO PŘÍSPĚVKU" ! 
		 
		
			
			- 
				Rebel
			
 
			
		-  
 
		- Příspěvky: 3896
 - Images: 243
 - Registrován: 12.08.2013 11:44
 - Bydliště: HK.......není Hong Kong :D
 
			- Reputation: 108
 
			
 
			- 
				
			
 
		
		
	
		
		 
	 
	
	
		
		
		
			
			
			
od dkraft » 19.11.2017 02:40 
			
			Mozna blba otazka, ale v cem je to lepsi nez tohle?
			
				
				
			
				
					- Přílohy
 
					
						- 
		
			
 
			
		
		 
					
				
			
				Naposledy upravil 
dkraft dne 19.11.2017 11:30, celkově upraveno 1
					
				
 
			Rebel II HD+LCD (mix. JRC a cinskych dilu), deska GT2560, TMC2130 SPI, 230V hlinikova podlozka, autoleveling, octoprint+wifi+webcam.
		 
		
			
			- 
				dkraft
			
 
			
		-  
 
		- Příspěvky: 147
 - Registrován: 24.02.2016 14:25
 - Bydliště: Plzeň
 
			- Reputation: 0
 
			
		
	
		
		 
	 
	
	
		
		
		
			
			
			
od MichalG » 19.11.2017 03:25 
			
			urcite ma konektor endstopu +  - ?
			
				
				
			Nabizim tistene dily
		 
		
			
			- 
				MichalG
			
 
			
		-  
 
		- Příspěvky: 393
 - Images: 0
 - Registrován: 28.03.2017 23:15
 
			- Reputation: 2
 
			
 
		
	
		
		 
	 
	
	
		
		
		
			
			
			
od Rebel » 19.11.2017 11:03 
			
			No, te maluvce je to lepsi urcite v tom, ze to po sepnuti sondy nevypali regulator na arduinu, ale to je asi nejaky sum a chyba ve schmematu (tak to prosimte oprav, nez to nekdo vyzkousi), tedy misto (+) melo byt (s). Kazdopadne rozdil je v tom, ze jsou aspon trochu nejake zasady, kdy treba z meho pohledu oddelit diodou 5V ci 3,3V ligiku od napajeni 24 ci 12V neni uplne to optimalni reseni.
MichalG píše:urcite ma konektor endstopu +  - ?
 nebudes tomu verit, ale ma.
 
			
				
				
			Dan - Rebel ? 

 - 
http://rebelove.org - 
Nevyzkoušíš = nevíš - Rebel I-III, Rebel sCUBE, Anycubic i3 MEGA, Anycubic - Kossel Mini, MeCretor2-upravený, Anycubic Photon, RR1, RR400M
 ! Pro STL přílohy použij čudlík "UMÍSTIT DO PŘÍSPĚVKU" ! 
		 
		
			
			- 
				Rebel
			
 
			
		-  
 
		- Příspěvky: 3896
 - Images: 243
 - Registrován: 12.08.2013 11:44
 - Bydliště: HK.......není Hong Kong :D
 
			- Reputation: 108
 
			
 
			- 
				
			
 
		
		
	
		
		 
	 
	
	
		
		
		
			
			
			
od dkraft » 19.11.2017 11:22 
			
			jj, chybicka se vloudila ma to byt "S" i kdyz jak pise Dan i to plusko by se tam naslo! 

. Takze funkcne nic, v podstate je tvoje reseni setrnejsi k elektronice a vic "koser"? 

 chapu to tak dobre?  
PS: dioda na obrazku je 1N4007, ve FW je treba mit povoleny "pullup odpor" na endstopech a zatim mi to takto funguje.
 
			
				
				
			Rebel II HD+LCD (mix. JRC a cinskych dilu), deska GT2560, TMC2130 SPI, 230V hlinikova podlozka, autoleveling, octoprint+wifi+webcam.
		 
		
			
			- 
				dkraft
			
 
			
		-  
 
		- Příspěvky: 147
 - Registrován: 24.02.2016 14:25
 - Bydliště: Plzeň
 
			- Reputation: 0
 
			
		
	
		
		 
	 
	
	
	
	Zpět na Rebel sCUBE
	
	Kdo je online
	Uživatelé procházející toto fórum: Žádní registrovaní uživatelé a 3 návštevníků